buy now
log in
MindFusion LLS company logo
Add a diagram editor to your WinForms app
Download V7.1.2   NuGet
A sample BPMN diagram created with the Mindfusion diagramming component for WinForms, showing a technical support process workflow

Flow Diagramming controls for .NET Windows Forms

The library provides everything you need to visualize hierarchies, layouts and flows. It is used to present organizational charts, project plans and mind maps in business software, logic gate and circuit diagrams in engineering tools, floor plans and factory layouts in industrial applications, dialog editors and state machines in IVR systems and game engine tools.

Diagram Item Types

A list with the major node and link types that are provided with the WinForms diagram control.
WinForms Diagram Control: Predefined Shapes

Node Shapes

The WinForms diagram control features more than 100 predefined node shapes.

WinForms Diagram Library: Table nodes

Table Nodes

Table (grid) objects can hold unlimited number of columns and rows.

WinForms Diagram Library: Treeview Nodes

TreeView Nodes

The TreeViewNode-s are used to display hierarchical data.

WinForms Diagram Control: FreeForm nodes

FreeFormNodes

A FreeFormNode collects all points from users' mouse or touch input and displays them as node's outline.

WinForms Diagram Control: Container Nodes

Container Nodes

Containers hold other Node-s and can be nested one within another, the containment hierarchy depth is unlimited

WinForms Flowchart Library: Diagram Link Types

Link Shapes

Links can have various arrowhead shapes and you can associate such shapes with links origins and segment centers.

WinForms Flowchart Library: Visio Nodes

Visio Nodes

The VisioNode class can be used to present shapes from Visio stencils inside diagrams.

WinForms Flowchart Control: Svg Nodes

Svg Nodes

The SvgNode class extends DiagramNode to represent nodes that can display SVG drawings.

WinForms Diagram Library: Composite Nodes

Composite Nodes

CompositeNode-s are graphical widgets similar to controls, which can be arranged in hierarchies.

WinForms Flowchart Library: Control Nodes

Control Nodes

The ControlNode class allows using any .NET Windows.Forms control as a node in the diagram

WinForms Flowchart Control: Map Nodes

Map Nodes

The MapNode class represents nodes that can render geographical maps. Map items can be selected.

WinForms Flowchart Control: Online Shape Designer

Online Shape Designer

The Online Shape Designer tools lets you create and customize your own shapes from primitives.

Appearance

The WinForms diagram control gives you plenty of options to style your flowchart.
WinForms Flowchart Component: Custom Drawing

Custom Drawing

You can choose among three CustomDraw modes: Additional, Full or ShadowOnly.

WinForms Diagram Component: Node Effects

Node Effects

Nodes can have visual effects - Aero, Glass, Neon Glow, Metalic etc. Effect colors can be customized, when applicable.

WinForms Flowchart Control: Late Theme

Themes

Save your preferred diagram outlook into an XML Theme or apply and customize one of the 40 predefined themes.

Additional Controls

Components that bring more functionality to your WinForms flowchart application.
WinForms Diagram Component: Overview Control

Overview Control

The Overview control provides a scaled-down view of a Diagram and allows scrolling and zooming with the mouse.

WinForms Diagram Component: Ruler Control

Ruler Control

The Ruler control provides horizontal and vertical scales that helps users measure and align diagram items.

WinForms Flowchart Control: Zoom Component

Zoom Control

The Zoom control lets user change interactively the current zoom level and scroll position of the diagram.

WinForms Diagram Component: ShapeListBox Control

ShapeListBox

The ShapeListBox lets users drag-and-drop a Shape to the diagram's canvas to create a new ShapeNode.

WinForms Diagram Library: Magnifier Tool

Magnifier

The Magnifier has customizable appearance and zoom factor and is triggered by a mouse action or key stroke.

WinForms Flowchart Control: Diagram Tabs

TabbedDiagramView

The diagram pages can be activated through the tabs in the tray located at one of the four sides.

WinForms Diagram Component: LayerListView Control

LayerListView

The LayerListView is a list box with Layer-s that hold diagram items. Layers can be hidden, active and unlimited in number.

WinForms Diagram Control: ShapeToolBar

ShapeToolBar

The ShapeToolBar control displays image buttons representing selected shapes defined via the Shape class.

WinForms Diagram Component: NodeListView

NodeListView

The NodeListView renders a list with DiagramNode-derived objects, which can be dragged and dropped.

Automatic Layout Algorithms

Arrange any type of .NET diagram with the call of a single method.
WinForms Diagram Control: Process Layout

Process Layout

The SwimlaneLayout class places diagram nodes that represent activities on swim-lanes that represent resources.

.NET Diagram Library: Anneal Layout

Anneal Layout

The AnnealLayout assigns costs to graph configurations and finding the minimum cost configuration.

.NET Diagram Component: Topological Layout

Topological Layout

The TopologicalLayout places nodes linearly and each node comes before all destination nodes of its outgoing links.

.NET Diagram Library: Orthogonal Layout

Orthogonal Layout

The OrthogonalLayout draws each link as a chain of alternating horizontal and vertical segments.

WinForms Diagram Component: Layered Layout

Layered Layout

The LayeredLayout arranges diagram nodes in distinct horizontal or vertical layers based on several criteria.

WinForms Flowchart Component: 3D Layout

Spring Layout 3D

An animated 3D version of the SpringLayout algorithm. You can rotate and pan the camera.

WinForms Diagram Control: Radial Layout

Big Radial

The radial tree layout is a method of displaying a tree structure in a way that expands outwards, radially.

WinForms Diagram Library: Tree Layout

Tree Layout

The TreeLayout combines several algorithms that arrange diagram nodes in tree-like hierarchies.

.NET Flowchart Control: Spring Layout

Spring Layout

The SpringLayout simulates a physical system in which nodes repulse each other and links act as confining springs.

.NET Diagram Control: One-way Layout

One-way Layout

The OneWayLayout ensures that links enter nodes from the same direction and exit them from the opposite side.

.NET Diagram Control: Clustered Layout

Clustered Layout

The EnableClusters property of SpringLayout makes diagrams laid out in distinct clusters as shown below.

.NET Flowchart Control: Circular Layout

Circular Layout

CircularLayout distributes nodes evenly on the circumference of a circle at positions that have as few link crossing as possible.

WinForms Flowchart Library: Composite Layout

Composite Layout

CompositeLayout is a multi-level graph layout that combines several layout algorithms from the diagram library.

WinForms Flowchart Component: Fractal Layout

Fractal Layout

The FractalLayout is a tree layout that places child nodes symmetrically around their parent node.

WinForms Flowchart Component: Hierarchical Layout

Hierarchical Layout

The HierarchicalLayout places nodes on user-defined levels and all links have a single segment and do not intersect.

WinForms Diagram Component: Grid Layout

Grid Layout

The GridLayout arranges diagram nodes in a grid, keeping connected nodes close together.

WinForms Diagram Tool: TreeMap Layout

TreeMap Layout

The TreeMapLayout class arranges hierarchical (tree-structured) data as a set of nested rectangles. Colors group items.

WinForms Diagram Library: Link Routing

Automatic Link Routing

The WinForms diagram control includes various arrow routing options that rely on penalty values to calculate the cost of a route.

Importers and Exporters

MindFusion WinForms diagram library lets you import and export flowcharts from/to a variety of sources.
WinForms Diagram Library: Visio Importer/Exporter

Visio 2003/2013 XML

The VisioImporter/ and VisioExporter classes handle .VDX / .VSDX files

WinForms Diagram Control: Image Export

Bitmap Images

The CreateImage method lets you export .BMP, .PNG, JPG, .JPEG, .GIF, .TIFF files.

WinForms Diagram Component: Export to OpenOffice Draw

OpenOffice Draw

The DrawImporter class imports diagrams from .ODG files.

WinForms Diagram Library: PDF Export

Portable Document Format

The PdfExporter class exports the diagram to a .PDF file.

WinForms Flowchart Control: SVG Export

Scalable Vector Graphics

Save your diagram with SvgExporter class into an .SVG class.

WinForms Diagram Control: SVG Exporter

Excel Open XML Format

The ExcelExporter class saves the diagram into an .XLSX file.

WinForms Diagram Control: AutoCAD DXF Exporter

Drawing Exchange Format

Export Drawing Exchange Format (DXF) files with the DxfExporter class.

WinForms Diagram Control: Adobe Flash Exporter

Adobe Flash

Export the diagram to .SWF with the SwfExporter class.

WinForms Diagram Control: WMF Exporter

Windows MetaFile

Export the diagram to .WMF with the WmfExporter class.

Graph Management

A powerful set of algorithms that let you perform common operations on a graph with ease.
WinForms Flowchart

Basic Operations

DiagramNode exposes properties for the incoming and outgoing node connections.

Path Finding Operations

Path Finding

Use the PathFinder class to detect cycles and paths in a graph.

Diagram Types

Some of the flowchart types you can build with the WinForms diagram control:
WinForms Flowchart

Flowchart

A classic flowchart arranged with the Decision layout.

Wpf Lane Diagram

Lane Diagram

The nodes in a Swim lane diagram are constrained to move only horizontally.

WinForms Dialogue Chart

Dialogue Chart

This diagram defines a dialogue that can be conducted by automated system.

WinForms Hierarchy Chart

Hierarchy Chart

This diagram supports hierarchical grouping and collapsing/expanding subtrees.

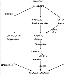
WinForms Chemical Synthesis

Chemical Synthesis

This diagram combines various text styling attributes.

WinForms Classification Chart

Classification Chart

The chart uses different arrowhead types and sizes as well expandable nodes.

WinForms Genealogy Tree

Genealogy Tree

Nodes hold images and custom painting is used to achieve the various visual effects.

WinForms Database ER Diagram

Database Entity-Relationship Diagram

Table nodes and perpendicular links are used to build this DB design chart.

WinForms Network Chart

Network Chart

A diagram with Bezier links, image nodes and transparent nodes that hold text.

WinForms Class Diagram

Class Diagram

Each class is presented with its methods, properties and fields. Different API members are painted in different colors.

WinForms Org Chart

Org Chart

Diagram nodes are styled through custom templates and support multiple images and text formats.

WinForms Dir Tree

Dir Tree

Use the diagram control to build a tree of all folders in a given directory and arrange them with the TreeLayout.

WinForms Fishbone Diagram

Fishbone Diagram

This diagram is built by derived node classes that implement custom drawing and custom interaction handling.

3D  Molecule Viewer in WinForms

Molecule Viewer 3D

Use the DiagramView3D component to display a 3D model of the structural formula of a chemical compound.

Sequence Diagram in WinForms

Sequence Diagram

This is an interactive flowchart that shows how objects operate with each another and in what order.

WinForms Diagram: Ternary Connections

Ternary Connections

When you draw a link an intermediate node is created under the mouse and three helper links.

WinForms Diagram Component: Floorplan Designer

Floorplan Designer

Use custom classes that inherit Diagram and DiagramNode to store additional data and implement custom interaction logic.

"We are using the WinForms diagramming component and are very happy with its quality. Moreover, we thank the MindFusion team for the individual and highly motivated customer support. Even in difficult situations and under time pressure you could help us out anytime."

Mr. Joerg Hubacher, CEO of AMADEE

More testimonials >>

MindFusion.Pack of WinForms Controls

Copyright © 2001-2026 MindFusion LLC. All rights reserved.
License Agreement - Terms of Use - Contact Us