buy now
log in
MindFusion LLS company logo
MindFusion ASP.NET MVC Diagram Library
Download V4.5.1   Install from NuGet
A network graph with SVG nodes and links created with MindFusion ASP.NET MVC diagram control. A lane diagram illustrating customer support workflow created with MindFusion Diagram component for ASP.NET MVC A database diagram schema illustrating tables, fields and relationships, built with the diagram component for ASP.NET MVC.

Create Interactive Diagrams in ASP.NET MVC

A powerful and versatile control for building and visualizing flowcharts, org charts, graphs, hierarchies, and more with server-side power and client-side responsiveness.

A decision flowchart built with the JavaScript diagram library

Swimlane Diagrams

Lane diagrams are perfect for mapping processes that involve multiple participants or departments.

A hierarchical diagram illustrating relationship between objects, including nested objects, presented with a treeview node structure.

Class & Relationship Diagrams

Hierarchical diagrams are ideal for visualizing complex data structures and nested object models.

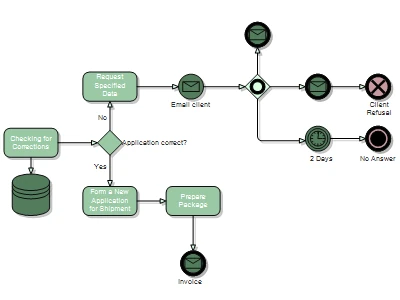
A decision process diagram illustrating conditions, choices and potential outcomes in a structured, step-by-step flow.

Decision & Process Flow Diagrams

Visualize and analyze complex choices with decision process diagrams that map conditions, actions and potential outcomes.

A database schema diagram created with the JavaScript library, illustrating tables with their columns, keys, and the methods of the corresponding data objects.

BPMN Diagrams

BPMN diagrams offer a standardized visual language for modeling business processes and the flow of activities, events and decisions.

A hierarchical diagram showing a bacterial classification taxonomy, created with the JavaScript diagram library to visualize complex data relationships.

Hierarchical & Tree Charts

Visualize any hierarchical structure—from organizational charts to complex taxonomies—using automatic layouts and interactive features like branch expand/collapse.

Explore Feature-Rich Samples

Download and explore dozens of pre-built examples. Each sample is designed to showcase a specific feature of the control and provides a great starting point for your own application.

View Samples

Dual Power: Server Logic, Client UI

MindFusion.Diagramming for ASP.NET MVC combines a robust .NET server-side model with a high-performance client-side JavaScript control. Define your diagram's structure and data in C#, and let users interact with it seamlessly in the browser

Packed with Features

Everything you need to build rich and intuitive diagramming applications.
A drawing of keys that illustrate the license keys for the JavaScript diagram library

Diagram Elements

100+ shapes, tables, containers, and custom nodes.

A drawing of keys that illustrate the license keys for the JavaScript diagram library

Automatic Layouts

Tree, layered, spring, and fractal graph layouts.

A drawing of keys that illustrate the license keys for the JavaScript diagram library

User Interaction

Drawing, editing, undo/redo, clipboard, tooltips.

A drawing of keys that illustrate the license keys for the JavaScript diagram library

Extensive Styling

Themes, effects, custom drawing, and HTML text formatting.

A drawing of keys that illustrate the license keys for the JavaScript diagram library

Powerful Data I/O

Export to PDF, SVG, Visio, and more. Serialize to XML.

A drawing of keys that illustrate the license keys for the JavaScript diagram library

Auxiliary Controls

Includes Ruler, Overview, Zoom, and Node list controls.

Build Any Diagram Imaginable

Leverage a comprehensive library of nodes, links, and containers. Choose from over 100 predefined shapes or create your own with the Shape Designer tool. Use TableNodes for complex information display and ContainerNodes to group related items.

Explore Node Types
A collage of the various node types supported by the MVC Diagram component including table nodes, treeview nodes, SVG nodes, standard nodes and containers.

Arrange with Ease

Automatically arrange complex diagrams with a single method call. The library includes a variety of sophisticated layout algorithms like Layered, Tree, Spring, and Fractal, saving you and your users hours of manual work.

The same diagram rendered with four different automatic layouts in the ASP.NET MVC diagram control: Tree, Layered, Spring and Fractal.

Seamless MVC & Razor Pages Integration

Get started quickly with simple HTML Helper extensions for MVC or Tag Helpers for Razor Pages. Adding a complex diagramming UI to your .NET web app has never been easier. Full .NET Core support included.

<!-- Razor Pages -->
<mf:diagram id="diagram" />

<!-- MVC -->
<%= Html.MindFusion().DiagramView("diagram") %>

Integrate and Export

Serialize diagrams to XML for easy storage and retrieval. Export your visuals to a wide range of formats, including PDF, SVG, Visio (VDX), PNG, and more, for reporting or sharing.

View Export Options
ASP.NET MVC Diagram Control integrated into a web application with an open export dialog for various formats like PDF, PNG, SVG, and Visio.

Ready to Get Started?

Download the free trial to explore all features, or check out the attractive licensing scheme with discounts for freelancers, small companies, academia and more.

Download Trial View Licensing

MindFusion.Pack of Diagramming Controls

Copyright © 2001-2026 MindFusion LLC. All rights reserved.
License Agreement - Terms of Use - Contact Us